alldieselservis.ru
alldieselservis.ru
Найти
Alldieselservis リップル
»
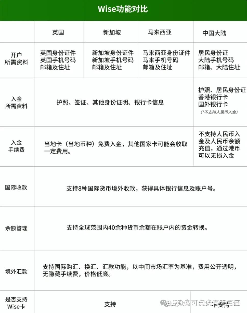
开户 教程
» Wise 开户 教程 (99) 사진
Wise 开户 教程 (99) 사진
0
1
2
3
4
5
20 февраль
0
0
开户 教程
Похожие статьи
1000usd to myr (93) 사진
1000hkd to rmb (96) 사진
1000usd to aud (95) 사진
1000usd to sgd (92) 사진
富国 银行 线 上 开户 (98) 사진