alldieselservis.ru
alldieselservis.ru
Найти
Alldieselservis リップル
»
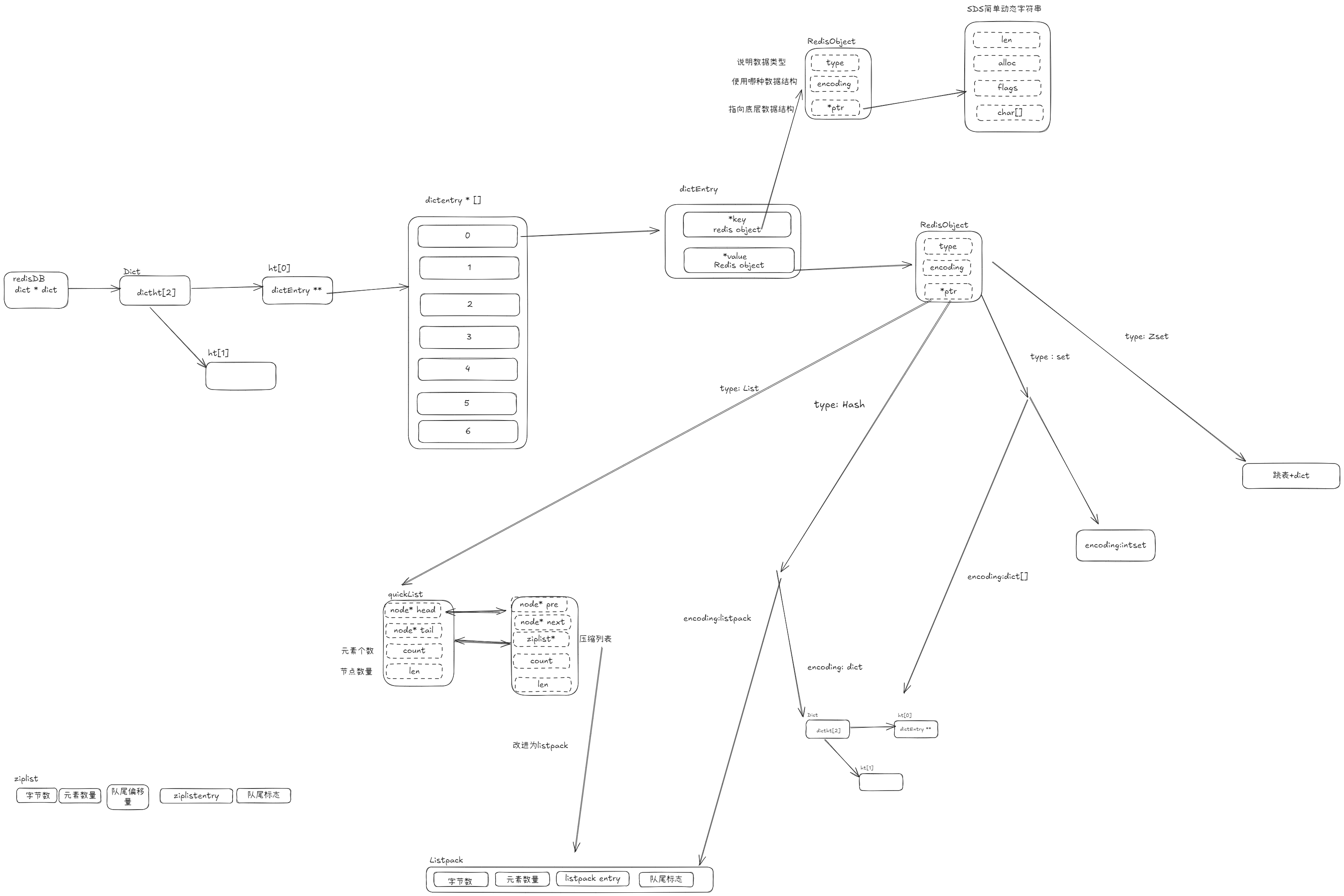
底层 原理
» Redis 底层 原理 (97) 사진
Redis 底层 原理 (97) 사진
0
1
2
3
4
5
20 февраль
0
0
底层 原理
Похожие статьи
系统 性能 英文 (99) 사진
14344意思 (94) 사진
哈 希 值 如何 计算 (97) 사진
存在 於 符號 (98) 사진
哈 希 值 怎么 计算 (98) 사진