alldieselservis.ru
alldieselservis.ru
Найти
Alldieselservis リップル
»
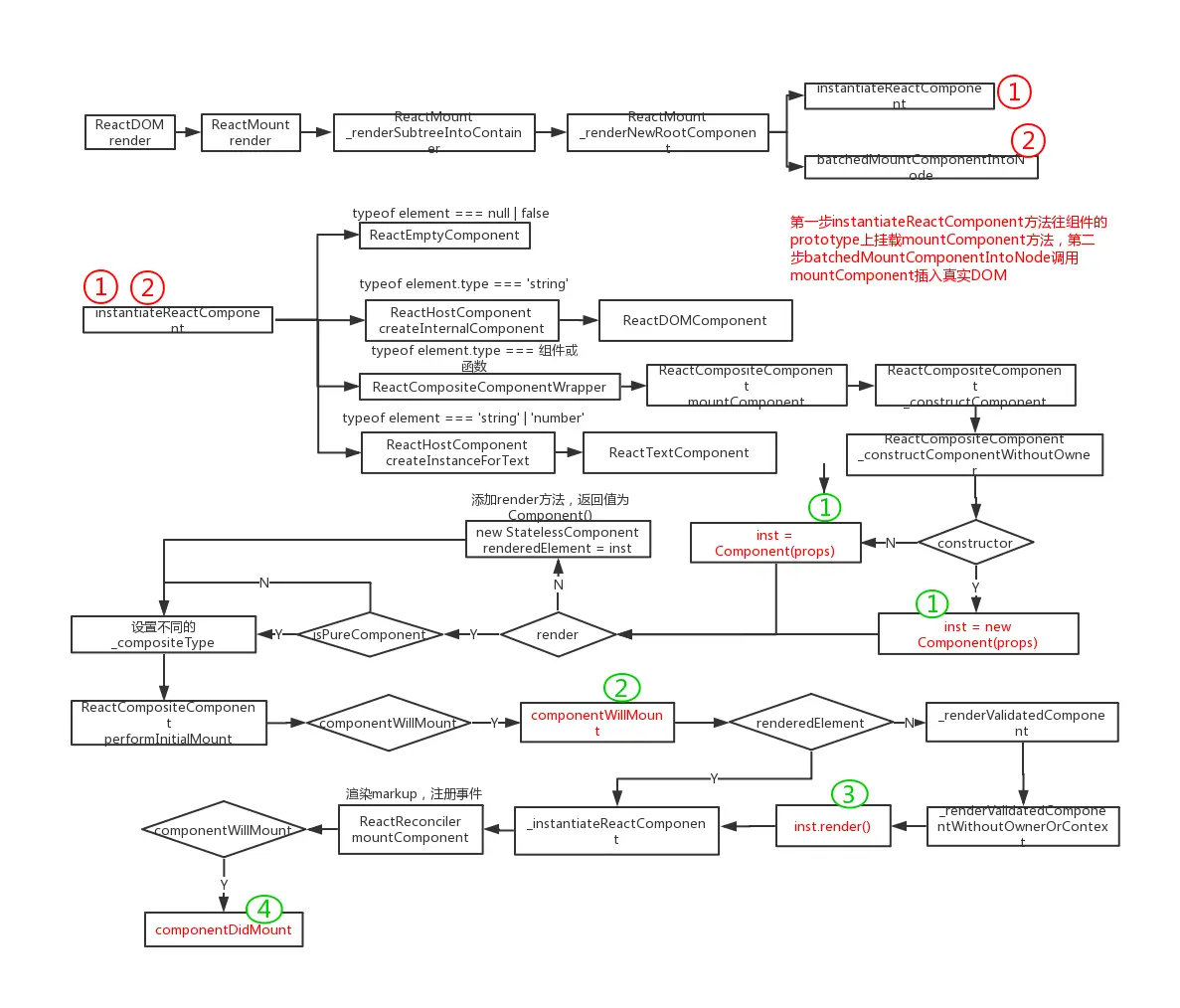
底层 原理
» React 底层 原理 (90) 사진
React 底层 原理 (90) 사진
0
1
2
3
4
5
20 февраль
0
0
底层 原理
Похожие статьи
11000 日 幣 (97) 사진
0xppl linkedin (84) 사진
0xppl reviews (89) 사진
0xppl sde salary (40) 사진
0xppl software engineer salary (72) 사진