alldieselservis.ru
alldieselservis.ru
Найти
Alldieselservis リップル
»
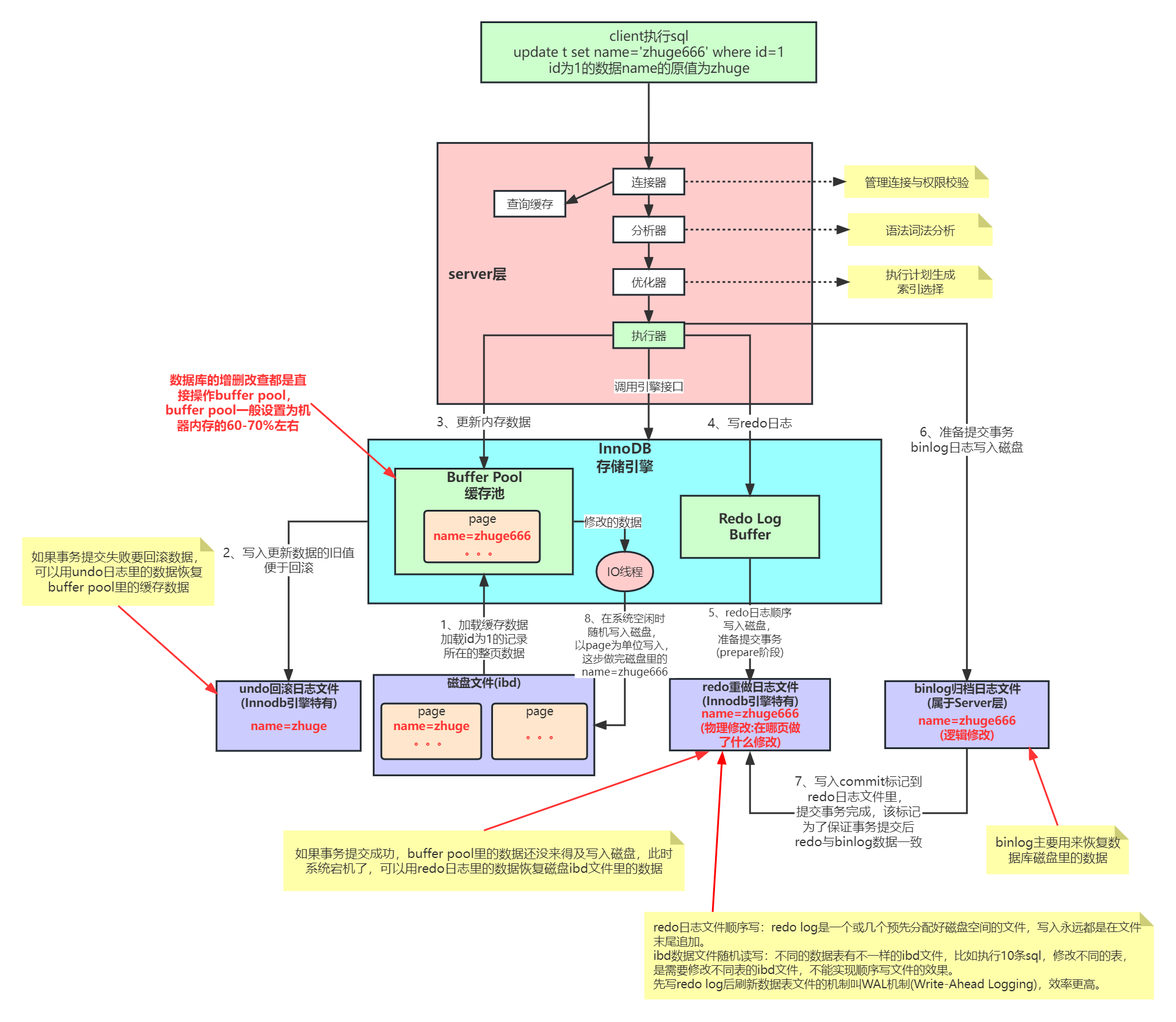
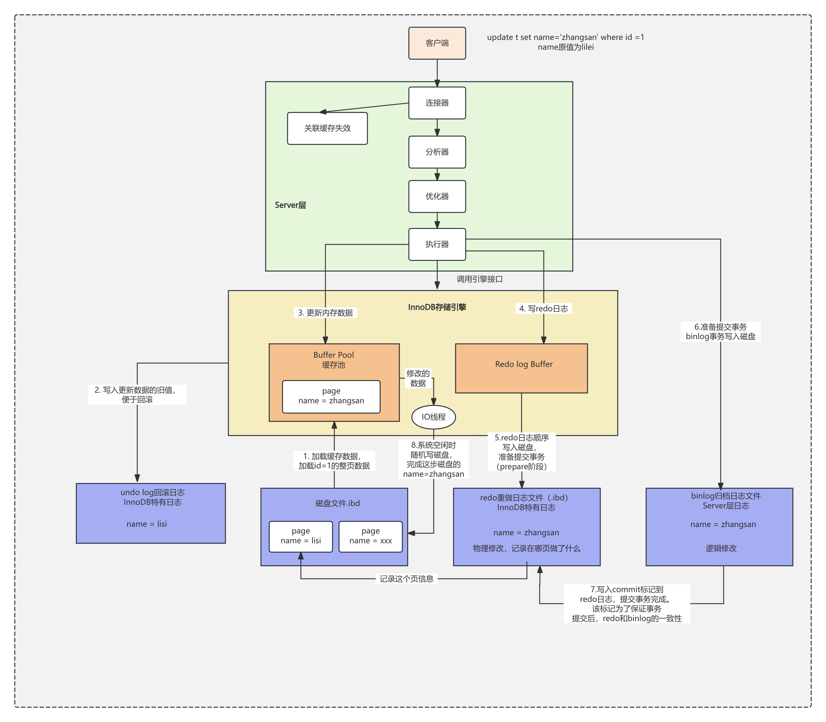
底层 原理
» Mysql 底层 原理 (97) 사진
Mysql 底层 原理 (97) 사진
0
1
2
3
4
5
20 февраль
0
0
底层 原理
Похожие статьи
前台 後台 英文 (97) 사진
1.13 flink @ byte set 16 (94) 사진
10043 list (95) 사진
就技术分析而言 压力水准(support level)的位置 通常表示 (98) 사진
後台 英文 (99) 사진