alldieselservis.ru

质押 定 存单 会计 科目 (99) 사진

中国银行股份有限公司2022 年度会计报表及审计报告(按照中国会计准则编制)

挂钩期权等衍生品的结构性存款,这一篇文章终于说清楚了_搜狐网

粤港澳金融科技师一级考试思维导图模板_ProcessOn思维导图、流程图

cpa会计真题| PDF

Untitled

金融企业会计) 孟艳琼文字版| PDF

第00 页共141 页

Untitled

基于银行资负行为的同业存单利率研究框架

CPA审计- 知乎

CN101714273A - 一种基于规则引擎的银行异常业务监控方法和系统- Google Patents

海外監管公告立信會計師事務所(特殊普通合夥) 關於東方電氣股份有限公司向特定對象發行A

ST宏达:2025年半年度财务报告-慧博(hibor.net)

行业会计核算——金融业

中原证券天天汇利货币型集合资产管理计划2024 年度审计报告

头条文章

f 1 ~ m ~1t :t± , 2 o o 4 1t- 12 JJ 9 s i~ ~ oo 1R ~ 4t tr~ !l , & ~~ #

國立臺北教育大學109 學年度第1 次校務基金管理委員會議紀錄目次

审计底稿|货币资金--银行存款- 知乎

ST宏达:2025年半年度财务报告-慧博(hibor.net)

Untitled

2024→2025,银行资负安排回顾与展望

圆通速递股份有限公司2025 年度第一期超短期融资券募集说明书

银行会计学第四版程婵娟pdf_夸克文档

四大解读非经常性损益- 财务机器人

商业银行审计学习笔记- 知乎

Untitled

Untitled

三诺生物传感股份有限公司

考点2021 谨慎性重要性可比性可靠性及时性多选会计基本假设多选会计人员职业道德财务

商业银行会计学内容概述_日记表与哪个账务工具的功能一致-CSDN博客

www.zhcpa.cn

网商银行首摘“罚金之王”|金融合规月榜-腾讯新闻

一文吃透银行账务、账户、会计、科目!打通体系闭环(扩写版) | 人人都是产品经理

Internal Control and Auditing: AM-001內部控制制度_5.CR融資

Untitled

Untitled

一张图,看清银行存款系统全貌(产品经理必读) | 人人都是产品经理

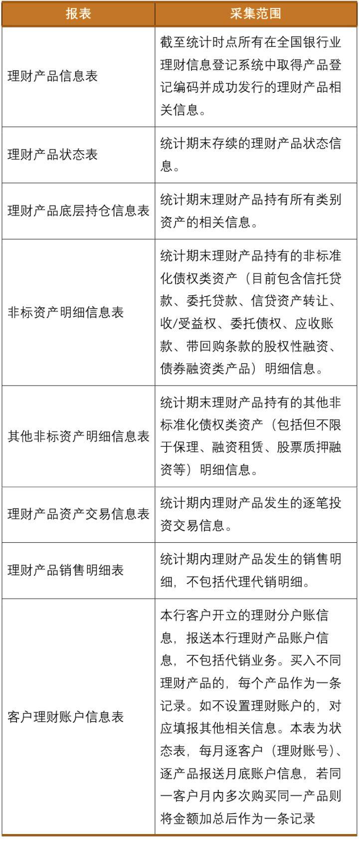
制度解读】理财产品相关监管政策专题梳理(最新版)_搜狐网

审计报告

年底关账财务人必做清单(2024最新版) - 年底关账财务人必做清单(2024最新版)

银行业竞争、同业杠杆率攀升与商业银行信用风险

f 1 ~ m ~1t :t± , 2 o o 4 1t- 12 JJ 9 s i~ ~ oo 1R ~ 4t tr~ !l , & ~~ #

金融习题

一文吃透银行账务、账户、会计、科目!打通体系闭环(扩写版) | 人人都是产品经理

Untitled

一文吃透银行账务、账户、会计、科目,打通知识闭环- 知乎

审计报告

一文吃透银行账务、账户、会计、科目!打通体系闭环(扩写版) | 人人都是产品经理

金丘新年贺礼第二弹:EAST5.0详解大礼包- 苦行者的刀- 博客园

一文吃透银行账务、账户、会计、科目,打通知识闭环- 知乎

Untitled

信用方式表外信用证会计分录_夸克文档

Untitled

银行会计学第四版程婵娟pdf_夸克文档

四大解读非经常性损益- 财务机器人

海外監管公告立信會計師事務所(特殊普通合夥) 關於東方電氣股份有限公司向特定對象發行A

Untitled

海外監管公告立信會計師事務所(特殊普通合夥) 關於東方電氣股份有限公司向特定對象發行A

Untitled

ST宏达:2025年半年度财务报告-慧博(hibor.net)

商业银行审计学习笔记- 知乎

現金流量表

ST宏达:2025年半年度财务报告-慧博(hibor.net)

搞懂會計上的現金

ST宏达:2025年半年度财务报告-慧博(hibor.net)

银行会计学第四版程婵娟pdf_夸克文档

麦格天宝

Untitled

网商银行首摘“罚金之王”|金融合规月榜-腾讯新闻

Untitled

2024→2025,银行资负安排回顾与展望

s 万兴科技集团股份有限公司

银行核心账户体系、账务设计、会计核心(整合版) - 东边有耳- 博客园

商业银行会计学内容概述1、商业银行会计概论1.1、商业银行会计核算对象在基础会计学中,会计的研究对象是资金的运动- 掘金

审计报告

Untitled

网商银行首摘“罚金之王”|金融合规月榜-腾讯新闻

要| PDF

Untitled

年底关账财务人必做清单(2024最新版) - 年底关账财务人必做清单(2024最新版)

f 1 ~ m ~1t :t± , 2 o o 4 1t- 12 JJ 9 s i~ ~ oo 1R ~ 4t tr~ !l , & ~~ #

ST宏达:2025年半年度财务报告-慧博(hibor.net)

Untitled

财务会计知识试题| PDF

年底关账财务人必做清单(2024最新版) - 年底关账财务人必做清单(2024最新版)

2024→2025,银行资负安排回顾与展望

Untitled

001CAS23号金融资产转移指南- 财务机器人

Untitled

Untitled

第三章| PDF

Untitled

Untitled

网商银行首摘“罚金之王”|金融合规月榜-腾讯新闻

會計報表注釋

审计报告

讲义查看

20 февраль 0 0
2023 copyright text.